据cebnet报道:各位华人请注意,以后跨境汇款要更加谨慎,建议准备好充足的材料,以证明自己的资金来源,以及汇款用途。
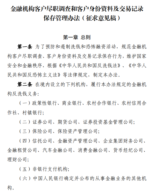
8月4日,中国人民银行、国家金融监督管理总局、中国证券监督管理委员会就《金融机构客户尽职调查和客户身份资料及交易记录保存管理办法(征求意见稿)》(以下简称《办法》)公开征求意见。

图源:中国人民银行,下同
据悉,在中国境内设立的非银行支付机构,也属于金融机构,也同样有履行本办法规定的金融机构反洗钱义务。

针对跨境汇兑业务,《办法》要求金融机构完整传递汇款人信息,对单笔超5000元人民币的境外汇款必须核实客户身份。同时建立”黑名单”响应机制,要求金融机构即时对反洗钱特别预防名单主体采取管控措施。

这项管理办法一旦落实,各位华人需要注意以下几点:
1 门槛下调显著:此前公众熟悉的监管门槛大多与1万美元挂钩,现在调降至1,000美元(约5,000人民币),意味着越来越多小额跨境汇款将受到管控。
2 身份核实与信息传递:不仅对汇款人的姓名、账户、住所等基本信息进行核查,若汇款人并未在该金融机构开户,还需记录身份证号、联系方式等可追踪信息,并随款项传递给境外接收方,所有信息须保存至少10年。


3 监管范围扩大:此规定适用对象不仅限于银行,还包括非银行支付机构(如支付宝、微信支付)、预付卡发行机构、小额贷款公司等都被纳入监管范围。据悉,支付宝和微信都有跨境汇款功能。
4 “零容忍”态度:哪怕汇款金额未达门槛,只要金融机构识别出可能存在洗钱或恐怖融资风险,也必须进行身份核实;甚至“一分钱”的交易,在风险可疑时也可能被拦截。

那么问题来了,个人每年跨境汇款额度有5万美金,为了避免遭受不必要的怀疑,是一次性汇款5万美金,还是分成10次5000美金?
对此,ChatGPT分析说,无论是一次性汇完,还是分批汇出,只要当年总额小于等于5万美元,都是合法的。银行和外管局主要关心的是,这笔资金来源是否合规,用途是否真实,比如留学、旅游、生活费等。
ChatGPT建议,如果用途是大额(留学学费),那就一次性汇5万美元,提前准备好相关证明材料。
如果用途是生活费/日常消费,那可以分2-3次汇出(比如2万+2万+1 万),既避免一次性审查压力,又不至于手续费太多。
但是,千万别刻意拆成很多小额(比如10次5000美金),容易被怀疑规避监管,反而麻烦。
加国观察-01simple.com 加拿大新闻,温哥华新闻,多伦多新闻,蒙特利尔新闻,加国新闻,加国热点,加拿大热点
